• 热词:
您当前的位置:安康市人民政府 >部门动态 > 正文内容

安康市养老保险经办处 全面启动养老保险“业务通办”

作者:于敏 时间:2021-10-12 09:16 来源:安康市养老保险经办处 【字体:

  为深入开展人社服务快办行动,切实解决养老保险业务办理中的难点、堵点问题,不断增强服务对象办事体验,按照省社保局的统一安排部署,安康市处从10月8日起,在全市范围启动了企业职工养老保险业务通办工作,全市参保企业和群众可不分地域就近选择经办机构办理养老保险相关业务。

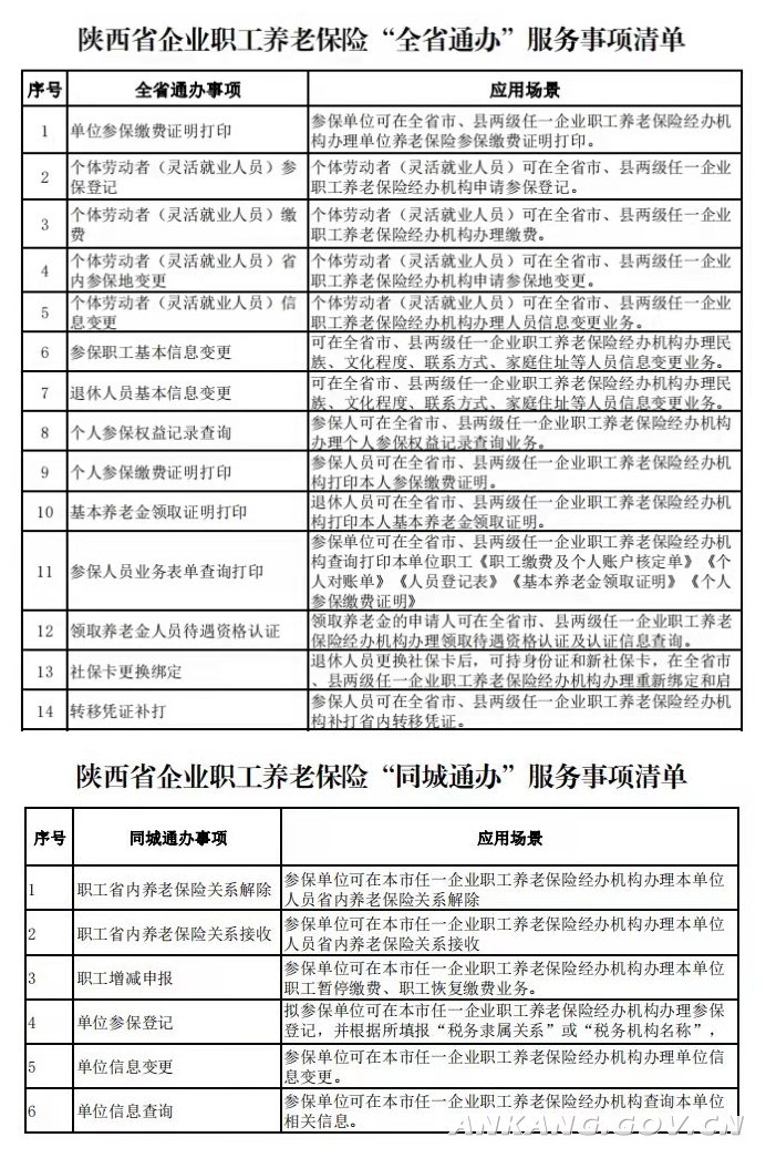
  首批公布的20项经办服务事项以“全省通办”和“同城通办”两种类型实现异地通办。“全省通办”涉及14项业务,主要面向参保个体,可在省内市、县两级任一经办机构办理灵活就业人员参保、缴费、参保地变更,参保职工基本信息变更、证明出具、权益查询、领取待遇资格认证等业务。“同城通办”涉及6项业务,主要面向参保单位,可在同城市、县两级任一经办机构办理单位参保登记、信息变更、参保人员增减申报、职工省内养老保险关系解除(接收)、单位参保缴费信息查询等业务。

  此次实施的20项业务通办主要侧重于“线上”服务,实现了临柜业务的就近办理,打破了线下业务经办的地域限制,是一项利企便民的服务举措。为将好事办好、实事办实,安康市处结合“我为群众办实事”实践活动,通过抓学习培训、抓宣传引导、抓落实督办,进一步压实了责任,夯实了任务,全面推进业务通办工作落地落实,为实现全方位、跨地域经办服务目标奠定了坚实基础。


扫一扫在手机打开当前页

| 责任编辑:李心怡内容纠错 关闭本页
下午好!我是安安
点击我为您语音播报
切换
下午好!我是安安
点击我为您语音播报
Baidu
map