国家市场监督管理总局企业名称登记网上申报操作简介
| 索引号 | 719776475-GK-2020-2153653 | 发布日期 | 2020-08-25 10:10 |
| 来源 | 国家市场监督管理总局 | ||
| 内容概述 | 国家市场监督管理总局企业名称登记网上申报操作简介 | ||
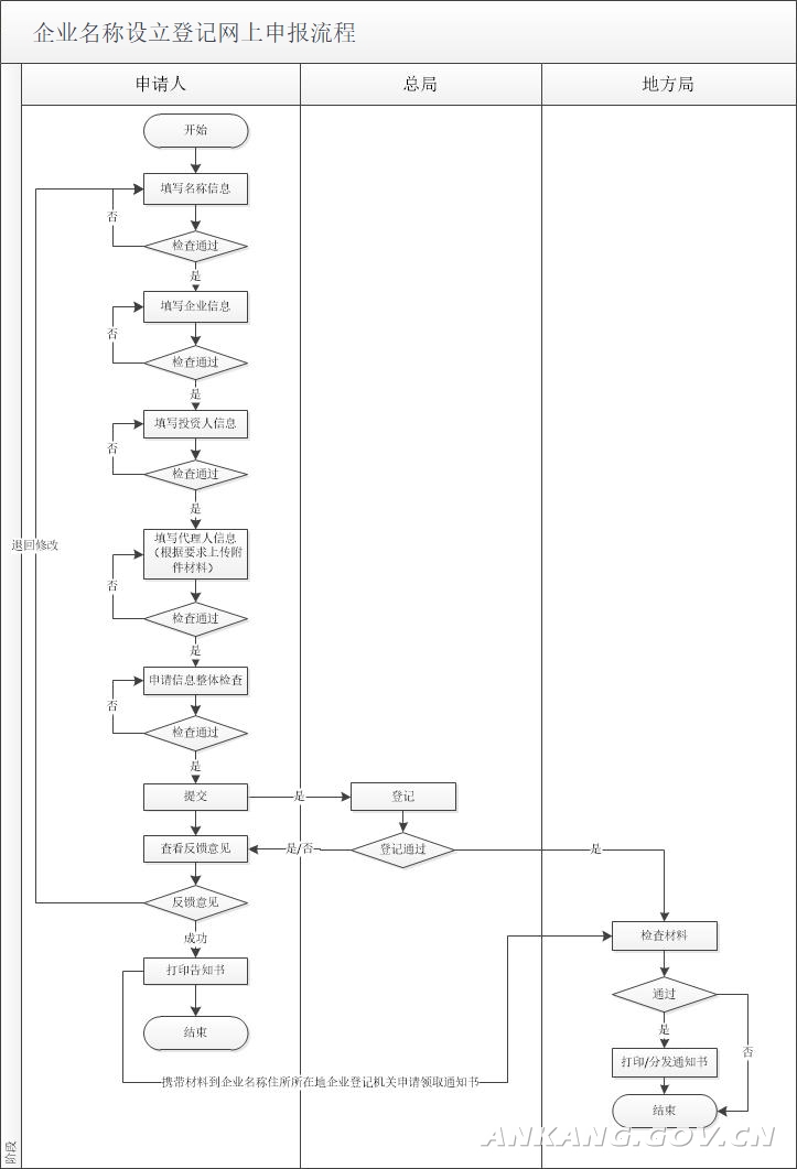
1网上申请操作指引
1.1申请范围 依法需经国家市场监督管理总局登记的新设立企业名称,主要包括:内资公司、非公司企业法人和外资企业法人等。
1.2登录系统
1.2.1系统打开渠道
企业登记注册申请系统打开有三种渠道:
第一种:点击国家市场监督管理总局网(http://www.samr.gov.cn)导航栏的“服务”,进入“网上办事”栏目,点击登记注册主题下的“申请”,登陆“企业登记网上注册申报服务系统”(以下简称“企业登记申报系统”);
第二种:点击国家市场监督管理总局网(http://www.samr.gov.cn)下方的“我要查”栏中的“企业名称登记注册申请业务系统”,登陆企业登记申报系统;
第三种:点击登记注册局网站(http://www.samr.gov.cn/djzcj/)下方的“在线申报”,登陆企业登记申报系统。
1.2.2系统登录操作
通过点击“个人用户”或者“企业用户”可以选择不同登录方式,根据页面要求,填写用户登录信息,并点击【登录】进行登录。
注意事项:
1)未注册为本系统用户的,需先注册为用户;
2)使用浏览器版本:IE8、IE9、IE10、IE11;
4)“联系电话”应为有效手机号,确保能正常注册账号、登录系统以及接收到业务短信提示。
1.3进入企业名称登记申请页面
登录系统后,进入“企业名称申请”,点击“名称设立登记申请”功能模块,进入“名称设立登记申请”企业类型选择界面。
1.4选择企业名称类型
在名企业名称类型选择页面,申报人员可根据企业名称实际情况选择“内资名称”或“外资名称”,并点击【确认】按钮,完成企业名称类型选择。完成企业名称类型选择后,系统将弹出“温馨提示”,需要用户认真阅读,点击【确定】按钮可关闭“温馨提示”页面并进入“名称登记申请”信息填写页面。
1.5填写申请信息
企业名称设立登记申请需填写“名称信息”、“企业信息”、“投资人信息”和“其它信息”。
“名称信息”页面上的信息填写完毕后,系统会对填写的企业名称进行初步检查,检查通过,可填写“企业信息”;检查不通过,需要调整名称信息直至检查通过后才可以继续操作。
“企业信息”页面内容填写完毕并通过检查后,进入“投资人信息”页面填写相关内容。
“其他信息”页面用语补充完善代理人信息,以及上传相关证明材料。
注意事项:
1)名称分为四段式,由“名称区划”、“字号”、“名称行业”和“组织形式”组成。国家市场监督管理总局登记名称不含行政区划,“名称区划”一栏不需要填写;
2)填报人需在“名称行业”处录入行业关键字,然后根据系统提示选择规范性行业名称,同时系统根据规范性名称行业匹配相对应的行业代码和主营业务;如果企业名称不含“名称行业”,填报人可以勾选“无行业表述”,并至少选择5大类行业代码;
3)填报的企业字号与投资人相同、企业名称存在授权关系,需要上传相关资格证明文件(*.pdf格式);
4)填报的企业名称存在其他含义,需要填写含义说明;
5)外资企业名称申请,需要上传全体投资人资格证明文件(*.pdf格式);
6)通过点击【下一步】或【上一步】进行页面切换;
7)在系统中填写的信息真实有效,以保证通过系统打印出的文书内容无误。
1.6检查提交
在填报信息预览页面,系统会对申请人填写的所有信息再次进行检查;检查通过后课点击【提交】按钮,通过互联网将申请提交至国家市场监督管理业务部门。检查不通过的,申请人需根据提示修改填报信息,直至被检查通过才可提交申请至业务部门。
注意事项:业务状态为“已提交待预审”表示业务已经提交成功,此时申请信息只能查看,不能修改。
1.7查看反馈
企业登记机关将在3个工作日内作出企业名称设立登记意见。申请人可登陆企业登记申报系统,点击【我的业务申请】查看申请业务审查过程反馈信息。
申请状态为“退回修改”的,业务信息可查看、修改或者将申请的业务直接“删除”。
申请状态为“已办理成功”的,业务信息可查看、文书可以打印。
注意事项:被退回修改名称在退回15天内,企业没有重新上报,系统会将该业务申请信息删除,同时允许其他人申请该企业名称。
1.8打印告知书
查看系统业务办理状态为“已办理成功”后,打印系统生成的《企业名称网上登记告知书》(含指定代表或者共同委托代理人授权委托书及身份证件复印件)。
注意事项:
1)将委托人身份证复印件粘贴在授权委托人信息处;
2)《企业名称网上登记告知书》由申请人申请通过以后自行下载、打印、填写。
1.9提交纸质材料,领取通知书
咨询企业住所所在地企业登记机关本省市登记管辖有关规定,协商、确认拟注册企业的登记机关。申请人需按要求准备好相关申请材料现场交给该企业登记机关,领取加盖登记机关业务专用章的《企业名称设立登记通知书》。
注意事项:
1)提交材料规范:
①《企业名称网上登记告知书》(含指定代表或者共同委托代理人授权委托书及身份证件复印件)。
②投资人的资格证明复印件(外商投资企业提供,文件是外文的、需提交加盖翻译单位公章的中文翻译件)。
③其他有关文件、证件。
2)申请人通过企业登记申报系统申请不含行政区划企业名称登记后,到企业登记机关领取《企业名称设立登记通知书》;
3) 《企业名称设立登记通知书》应当由指定代表或者共同委托代理人持本人有效身份证件领取。指定代表或者共同委托代理人发生变化,或者因故不能领取的,可以由申请人或者指定代表或者共同委托代理人另行委托他人持本人有效证件领取。另行委托需另行填写《指定代表或者共同委托代理人授权委托书》(可从国家市场监督管理总局网站下载)。指定代表或者共同委托代理人另行委托的,在“委托书”的“申请人签字或盖章”处签字。
1.10企业名称设立登记申请业务流程示意图
扫一扫在手机打开当前页
