中国政府网
省政府
市人大
市政府
市政协
市纪委监委
无障碍
长者模式
关怀版
移动版
繁
EN
首页
领导
要闻
公开
服务
互动
市情
联播
您当前的位置:
安康市人民政府
>
政府信息公开
> 正文内容
云搜索
本站搜索
政策
规章
行政规范性文件(有效48)
政府规范性文件(有效33)
部门规范性文件(有效15)
其他文件
政府信息
公开指南
政府信息
公开制度
法定主动
公开内容
信息公开要点及解读
基层政务公开标准目录
领导之窗
组织机构
通知公告
政府会议
市政府常务会议
新闻发布会
会议视频
人事信息
招考录用
工作报告
市政府工作报告
县市区政府工作报告
政府公报
规划计划
目标考核
政策解读
中省解读
文字解读
政府文件图解
政府会议图解
音视频解读
专家解读
动漫解读
媒体解读
其他图解
统计信息
统计公报
统计数据
统计分析
财政信息
市政府财政预决算
部门财政预决算
三公经费
财政收支
地方政府债务
财政资金直达基层
惠民惠农政策和资金发放
基金收费目录
政府定价收费目录
行政事业收费
财政投资评审
政府采购
采购前公示
意向公开
采购公告
变更公告
中标/成交公告
合同公示
履约验收公示
政府采购代理机构名单
重大项目信息
项目信息
批准服务
批准结果
招标投标
征收土地
重大项目变更
施工信息
质量安全监督
资金管理
竣工信息
国土监管
不动产登记
公共资源配置
住房保障
国有土地使用权出让
矿业权出让
国有产权交易
卫生、医疗、药品及医院耗材采购
减税降费
去产能信息
社会公益事业建设
社保养老
救助福利
灾害救援
文体旅游
稳岗就业
教育服务
医疗健康
食品药品
交通出行
公用事业
公共企事业单位
稳经济
惠企纾困政策
四办清单
社区和社会组织
生态环境
环境质量监督
项目环评公示
大气环境质量
水环境质量
空气质量预警应对
河湖林长制
排污单位环境监管
土壤污染管理
乡村振兴
政务五公开
决策公开
执行公开
管理公开
服务公开
结果公开
权责清单
行政执法
双随机一公开
行政许可
行政处罚
反不正当竞争执法
建议提案
信用信息
政府网站管理
依申请公开
依申请公开
依申请公开查询
依申请办理结果
政府信息
公开年报
2024年
2023年
2022年
2021年
2020年
2019年
2018年
2017年
2016年
2015年
2014年
2013年
2012年
2011年
2010年
2009年
2008年
网站工作
年度报表
2024年
2023年
2022年
2021年
2020年
2019年
2018年
2017年
依申请公开
依申请公开
公开查询
办理结果
网站工作年度报表
共青团安康市委
索引号
719776475-GK-2018-122432
发布日期
2018-03-20 09:46
来源
本站原创
内容概述
共青团安康市委
【字体:
小
大
】
分享:
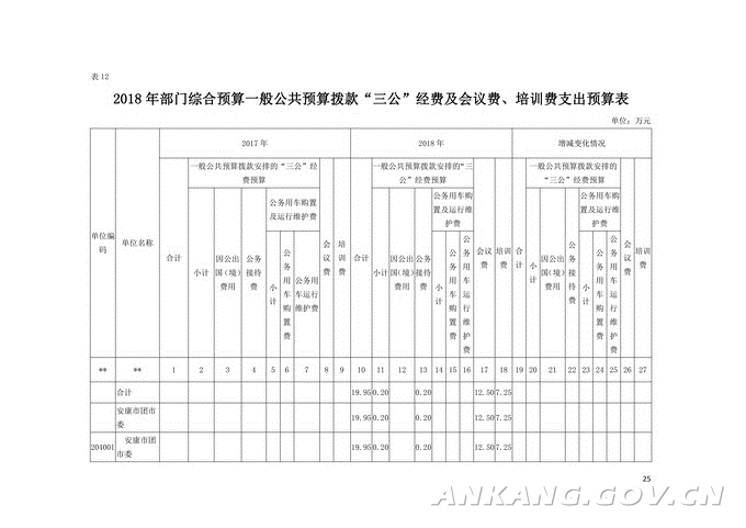
共青团安康市委.pdf(点击下载)
扫一扫在手机打开当前页
内容纠错
关闭本页
下午好!我是安安
点击我为您语音播报
切换
下午好!我是安安
点击我为您语音播报
map